Page 97 - Digital Age - 5
P. 97
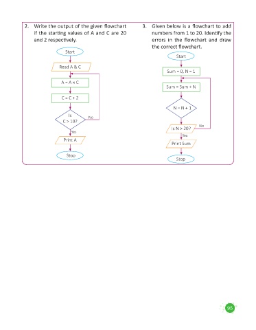
2. Write the output of the given flowchart 3. Given below is a flowchart to add
if the starting values of A and C are 20 numbers from 1 to 20. Identify the
and 2 respectively. errors in the flowchart and draw
the correct flowchart.
Start
Start
Read A & C
Sum = 0, N = 1
A = A × C
Sum = Sum + N
C = C + 2
N = N + 1
Is No
C > 10?
No
Is N > 20?
Yes
Yes
Print A
Print Sum
Stop
Stop
95

